首页
产品中心
数据与统计分析
建模与优化
结构方程与性质分析
其他知名品牌
服务与支持
产品培训
图书推荐
资料下载
活动报名
解决方案
新闻资讯
关于我们
公司介绍
典型客户
合作伙伴
联系我们
加入我们
首页
产品中心
数据与统计分析
建模与优化
结构方程与性质分析
其他知名品牌
服务与支持
产品培训
图书推荐
资料下载
活动报名
解决方案
新闻资讯
关于我们
公司介绍
典型客户
合作伙伴
联系我们
加入我们
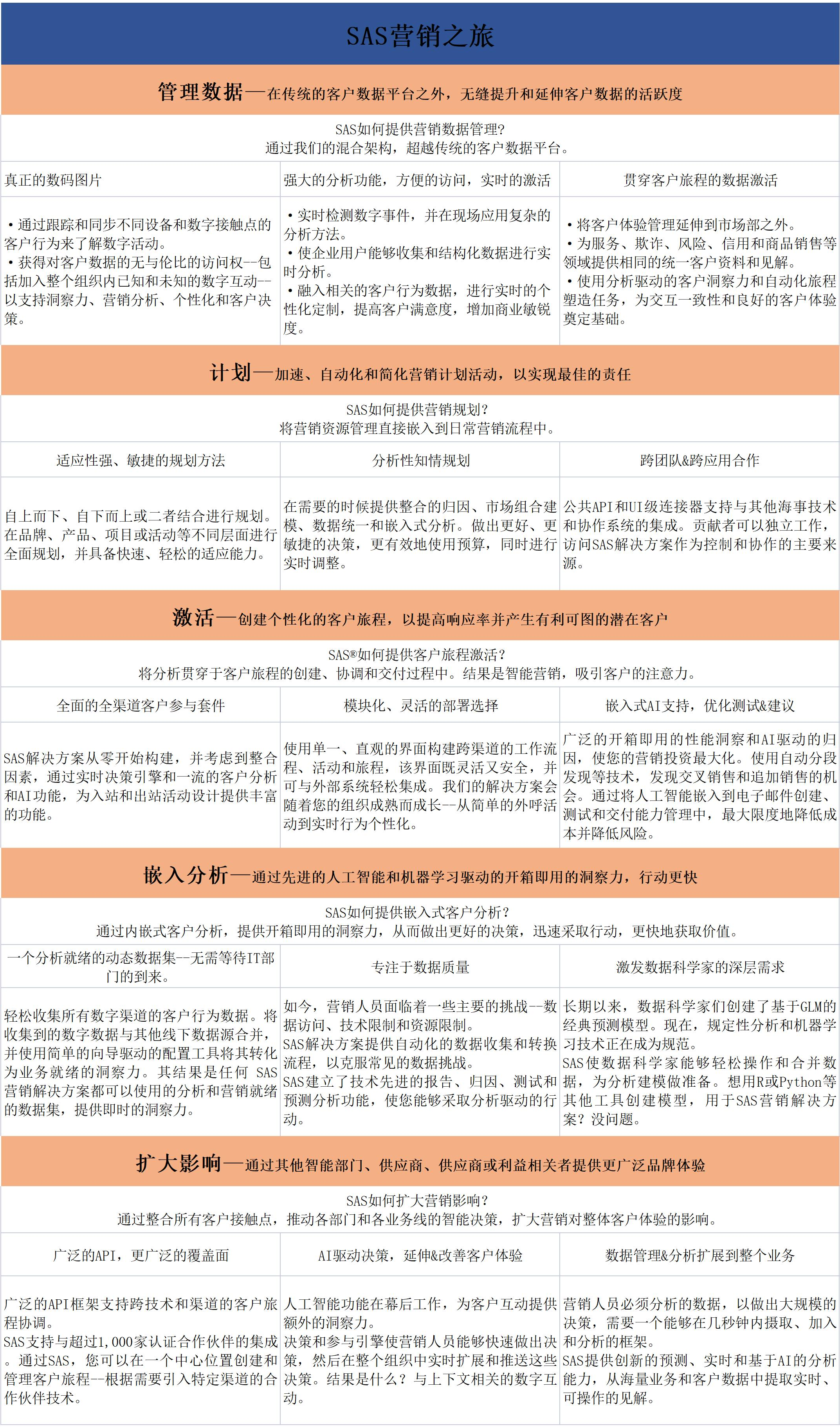
智慧营销
首页
>
解决方案
>
详情
智慧营销
时间:2022.05.06
来源:
上一篇
风险管理
下一篇
可视化解决方案
十年磨砺-铸就行业品牌
合作伙伴
立即体验
联系我们
QQ咨询
关注微信
微信咨询
合作伙伴
国家高新技术企业
免费试用申请
手机扫码加我微信
电话咨询
400-080-2188
申请试用
申请试用
提交
TOP